Seite 1 von 1
Dichte fitten - Welche bzw. wie die richtige finden?
Verfasst: Mi Apr 01, 2020 11:37 pm
von schubbiaschwilli
Gude!
Mir geht es wie jedem Statistiker (ok, ich bin keiner): Ich suche die richtige - Dichtefunktion. Ich habe eine Funktion, die (einige, aber nicht alle) Eigenschaften einer Dichte hat (aber keine ist - Was ich aber beheben kann), und suche nun eine Dichtefunktion, an die ich meine Funktion fitten kann. Jetzt habe ich angefangen, und einige Dichtefunktionen ausprobiert (also ganz klassisch die Abstandsquadrate minimiert usw.) und auch sonst mal gesucht (und fitdistrplus mit den Cullen-Frey-Plots gefunden - Nettes Zeug) - Aber nichts, was mir das ausprobieren jeder einzelnen Dichte erspart - Kennt jemand da vielleicht was?
Dank&Gruß
Schubbiaschwilli
Re: Dichte fitten - Welche bzw. wie die richtige finden?
Verfasst: Do Apr 02, 2020 9:00 am
von Athomas
Hmm, "fitdistrplus" fittet offenbar (korrigiere mich, wenn ich irre) Verteilungen - und keine Dichten. Der Unterschied ist bekannt?
Ansonsten wäre es natürlich schön, wenn Du ein paar Details über die Natur Deines Problems verraten könntest...
Re: Dichte fitten - Welche bzw. wie die richtige finden?
Verfasst: Do Apr 02, 2020 10:34 am
von schubbiaschwilli
Gude!
Nachtrag: Mit Funktion meine ich einzelne Punkte - Sieht man aber gleich.
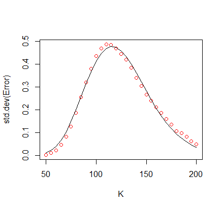
Ich hab' mit Monte-Carlo-Simulation Dinge simuliert (je K ein paar Durchläufe), und schaue mir nun die Fehler an; dazu habe ich einen Plot mit den Standardabweichung der Fehler in Abhängigkeit von K erzeugt. Da ich weiß, dass die Kurve für K->0 gegen 0 läuft, und für steigendes K dem Anschein nach auch gegen 0, und halt den Plot sehe, möchte ich halt mal ausprobieren, ob eine Dichte das Ding trifft - Lognormal, Chi^2, Weibull, Gamma, Beta... - Deswegen die Frage, ob es vielleicht ein Paket gibt, das genau das kann.
Hier die Daten mit einer (modifizierten) Chi^2-Dichte:

- Rplot.png (3.63 KiB) 3822 mal betrachtet
Dank&Gruß
schubbiaschwilli
Re: Dichte fitten - Welche bzw. wie die richtige finden?
Verfasst: Do Apr 02, 2020 12:41 pm
von Athomas
Ich glaube nicht, dass es ist eine gute Idee ist, aufgrund einer optischen Ähnlichkeit den Suchraum für die Approximation so stark einzuschränken - zumal ich nicht erkennen kann, dass dadurch irgendetwas einfacher wird!
Re: Dichte fitten - Welche bzw. wie die richtige finden?
Verfasst: Do Apr 02, 2020 1:42 pm
von schubbiaschwilli
Gude!
Naja, die Funktionswerte, die ich habe, haben nun mal (sicher) ein paar Eigenschaften, die einige Verteilungen bzw. deren Dichten haben (speziell stetige Verteilungen mit halboffenem Intervall) - Das ist zum einen schon ziemlich viel an Information, und zum anderen denke ich, dass mir eine orientierungslose Suche nach ein paar Polynomen da auch nicht weiterhilft.
Dank&Gruß
schubbiaschwilli
Re: Dichte fitten - Welche bzw. wie die richtige finden?
Verfasst: Do Apr 02, 2020 2:07 pm
von Athomas
Da möchte ich mit Deinem Landsmann Goethe sagen: "Erlaubt ist, was gefällt!"

Re: Dichte fitten - Welche bzw. wie die richtige finden?
Verfasst: Fr Apr 03, 2020 12:28 am
von schubbiaschwilli
Gude!
Und Antonio Montecatino so zu Torquato Tasso: "Was gelten soll, muss wirken und muss dienen."
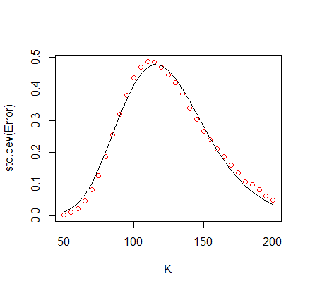
Gumbel (jaja, mal was anderes) funktioniert auch ganz gut (siehe Plot) bzw. sogar etwas besser als Chi^2, aber es ist ein elendiges Gefrickel - Also kennt jemand vielleicht da was? Ich werde doch nicht der erste User sein, der die richtige Dichtefunktion sucht.
Dank&Gruß
Schubbiaschwilli

- Plot.png (3.53 KiB) 3782 mal betrachtet
Re: Dichte fitten - Welche bzw. wie die richtige finden?
Verfasst: Fr Apr 03, 2020 8:03 am
von bigben
Hallo schubbiaschwilli,
vielleicht habe ich das Problem noch nicht richtig verstanden. Es gibt eine endliche und überschaubare Menge an Verteilungen in fitdistr oder fitdistrplus oder so und Du musst die alle durchprobieren, RSME berechnen und die mit dem kleinsten RMSE identifizieren. Das klingt erstmal so, als sollte sich die passende Funktion dazu leicht selbst schreiben lassen. Ich könnte mir vorstellen, dass sie im wesentlichen aus einer for-Schleife mit der jeweiligen Verteilung als Laufvariable besteht.
Worin besteht denn das eigentliche Problem?
LG,
Bernhard
Re: Dichte fitten - Welche bzw. wie die richtige finden?
Verfasst: Di Apr 07, 2020 10:26 pm
von schubbiaschwilli
Gude!
Natürlich hast du recht, das würde wahrscheinlich gehen (man müsste halt von cdf auf df umbauen), aber das Problem ist für mich, dass fitdistr oder fitdistrplus halt nur eine 'überschaubare' Anzahl Verteilungen unterstützen - Im Prinzip habe ich ja genau damit angefangen , dies zu tun (nur halt mit verschiedenen Paketen), aber (wie üblich bei diesen Dingen) steckt der Teufel im Detail - Ich sag' mal 'Startwerte'. Aber es ging ja auch nur um eine der Dichte ähnlichen Funktion bzw. ob sowas machbar ist (was es ja ist).
Dank&Gruß
schubbiaschwilli